科研建设与发展一直是我校的重中之重。第一次党代会以来,学校依托特色学科优势,主动服务国家发展战略,健全完善科研管理体制机制,在科研平台建设、科研人才队伍建设、科技创新服务能力提升、科研合作、科研成果转化等领域不断攀升。
 |
| 学校召开2018年科技工作发展研讨会 |
创新机制 提升水平
我校面向科技应用前沿、面向经济主战场、面向地区重大需求,以提升科研创新能力为主线,推进科研组织模式和体制机制改革。以重创新、重质量、重贡献为导向,坚持分类评价、开放评价、长效评价,建立健全“多把尺”科研分类考核评价体系。科研激励机制落地见效,职务科技成果权属混合所有制改革稳步推进,科研管理、考核和激励机制逐步完善,科研绩效作用逐步彰显。科研工作成绩突出,国家社科基金项目实现零的突破,立项科研项目、到账科研经费、获省市科技成果奖项等不断增长。完善各类科研政策和科研服务制度,积极创造条件,精准对标申硕、更名大学各类要求,补齐科研到账经费不足的短板,夯实基础,全面提升学校科研水平。
 |
| 学校召开2018年科技工作发展研讨会 |
统筹整合 创建平台
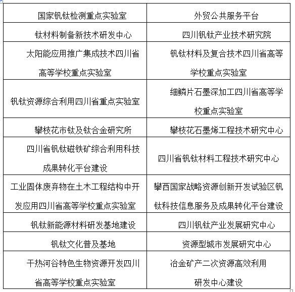
为切实增强科研实力,学校有效整合科研创新力量。成立社科联、攀西科技创新中心,建成原国家质检总局国家钒钛检测重点实验室,中国钢研技术创新中心落户我校,新增省级科技创新团队2个。统筹校内科技资源,实现跨院系、跨学科、跨领域的合作,建设一批高端智库、一批重大科研设施群和学术研究共享平台。探索建设有利于协同创新、协同育人的“学术特区”,把重点实验室、重点研究院建设成为集人才高地、研究高地、成果高地、服务高地和交流高地为一体的实体性学术研究机构。学校现有教学科研仪器设备总值约2亿元,科研专用房面积达0.83万平米。省部级及以上科研平台20个,其中国家钒钛检测重点实验室1个,涉及钒钛研发的科研平台16个;省级科研创新团队4个。
 |
| 市科知局党组书记刘跃一行来校调研科研平台建设工作 |
 |
| 我校相关科研平台 |
深化合作 互利共赢
学校大力实施校地、校企合作,与市内外地方政府签订合作协议275份,承担政府委托课题和咨询项目40余项,合作建成国家级钒钛科技孵化器及省级钒钛生产力促进中心、大学生科技创业孵化园、大学科技园;紧密围绕我校科研服务地方的特色优势领域,对接行业产业尤其是大中型企业重大需求,策划、组织与培育科研项目;与中钢集团、攀钢集团和钢城企业集团等210家省内外企业广泛开展合作研究,开展重大科技项目攻关,项目经费2000万元以上;转让专利技术8项,实现科技成果转化19项,预计可实现产值5亿元;依托科技成果新建科技型企业9家。同时,学校全面加强与各级各类科研院所、学术研究机构、科技主管部门的沟通交流与合作,紧紧围绕国内外学术前沿、行业共性核心技术以及新兴尖端技术,瞄准国家、区域经济建设和社会发展重大战略需求开展高水平科学研究,产出一流科研成果,大力提升科技服务能力。
 |
| 我校钒钛学院与四川天宏不锈钢有限责任公司达成合作协议 |
 |
| 我校钒钛学院与上海大学材料科学与工程学院签署教学合作交流协议 |
对接需求 成果突出
学校立足于区域经济和社会事业发展,加强应用技术和哲学社会科学研究,积极推进政产学研用的有机结合,着力提高科研水平和人才培养质量。我校先后被授予四川省“知识产权优势培育企业”、“高新技术产业发展示范科研单位”等荣誉称号。自2001年以来,学校教师承担国家、省、市级以上科研课题1300多项,其中国家级6项,省级490项,市厅级559项,社会科学类456项,自然科学类848项,科研经费投入1.5亿多元;取得了市级及以上科研成果奖励196项,其中社会科学类成果奖励163项,自然科学类成果奖励33项;发表科研论文近万篇,其中SCI论文238篇(JCR分区1区论文32篇),EI论文611篇,CPCI论文320篇,中文核心期刊2017篇;出版著作439部。2008年至今,学校获授权专利1803项,其中发明专利165项,实用新型466项,外观设计1172项。在武书连2017中国大学“十二五”期间专利排行榜中列161位,其中发明专利授权位于第282位、实用新型专利授权位于第179位、外观设计专利授权位于第7位。
 |
| 第三届四川省社会科学特色学术期刊 |
 |
| 我校在国际高水平数学学术期刊上发表学术研究成果 |
科研创新是大学的基石,在建设的平台上,学校将继续以特色学科、创新平台和重大项目为依托,产学研并重,协调发展,不断提高学术水平,让科研创新成为学校发展的内生动力,推动学校科研事业再上新台阶。
(图/文 科研处 办公室 宣传部;责任编辑/郑晋维;审核/肖国玉)